門真市の政治構造を斬る!
2014年3月開設 2015/10/18更新   ◎ 最新情報はちょいマジ掲示板」の方を覗いて見て下さい
▲親ザイトクの維新(宮本一孝府議)+親維新の緑風クラブ+親緑風の体育協会など旧東市長勢力。
 ▲緑風クラブと門真共産党の「不純交友関係」!

「トポス29億円補償」での園部市政批判の複雑な構造
議員を脅迫する門真の右翼「トポス問題掲げて市政に介入するのはなぜ?」ページへ
→「トポス29億円問題」特集ページへ
→「門真市共産党のハレンチ事件!」への賠償請求裁判問題 特集ページへ

今度は自民党の中道市議にこじつけバッシング!!(6/22産経報道を皮切りに各新聞とテレビで)(右翼+糸+緑風クラブの吉水議員+マスコミの連携が見える)
この件の分析は近日中にちょいマジ掲示板にて
新聞記事(写真クリックで拡大します)  


★12月議会が激論と怒号で終了! 東大阪の右翼=堂村が半年ぶりにイチビリ傍聴   >>>2014年12月議会のページへ
成果捏造&戸田誹謗のウソつき共産党の福田幹事長に問責決議下る!今回も親維新の緑風クラブが共産党と結託歩調

決議案・福田議員の詭弁的「弁明」 亀井の愚劣でくっさい「反対討論」 戸田の「賛成討論」と可決・井上議員らヤジ
「戸田の質問への回答を永久拒否宣言」のハレンチ公職者は共産党4議員のみ、という実態を本会議質問で突き出した!  14/12/28更新
戸田が本会議質問で追及!  



2014年9月議会 戸田の本会議一般質問
(9/26(金)に実施)
2:体育協会の「説明責任拒否」の状況について

・「議員からの質問に回答しない」事に関する、体協の田中理事長の教委に対する発言の実態とその問題点
・「今後も教委に対して全役員の住所・連絡先電話番号を提出しない」、という体育協会の問題点
  など

→質問準備メモとそれへの回答

→本番の質問原稿と答弁原稿(議会終了後にアップします)

2014年9月議会 戸田の文教委質問と答弁(9/19)
4:体育協会のような「説明責任拒否団体」への補助について

 ・公的補助団体なのに「議員からの質問に回答拒否」や「行政に対して役員の連絡先を全て隠す」悪質団体への対処について
 ・こんな悪質団体には公的補助を廃止すべきことについて

→質問準備メモとそれへの回答

→本会議の質問と答弁    →Q&A組み替え

▼戸田の9/4質問書/教委への質問書〜門真市体育協会(会長:宮本一孝府議)が議員からの質問への回答拒否をしている問題について(写真クリックで拡大) ▼9/5回答書(写真クリックで拡大)



門真市側の準備書面(2) 2014年10月23日提出
(画像クリックでPDF13ページが開きます)










▼トポス29億円裁判:原告は竹内さん(弁護士3人)+共産党系市民12人(弁護士1人)
戸田 14/8/4(月) 18:45

●6/17法廷:右翼も共産党も不動産元市議も市議候補も市長候補も戸田もで絢爛に満席
戸田 14/8/4(月) 22:32

戸田からの批判に音をあげた門真共産党が戸田への誹謗中傷宣伝を開始!「戸田からの質問には一切回答しません」なんて、宮本体協一派と同じレベルになったね!(これへの反論は近日中にちょいマジ掲示板に掲載していく)
戸田へのデタラメ批判を大々的に書いた門真民報7月5日号↓↓(写真クリックで拡大)
共産党の大阪府共産党委員会は下の記事のように「反維新の共同」を精力的に進めているのに、門真市共産党は維新宮本勢力への批判をまったく行なわず逆に癒着している!(写真クリックで拡大)

戸田が体協宮本体制に「5/21公開質問状」を叩きつけ、体協&傘下団体の役員の住所氏名リストも開示請求! しかし体協は6/6回答期限になっても回答せず! 4/9吉水議員に3回目の倫理条例違反認定下る! 「違反じゃない」と馬鹿げた詭弁弄する緑風クラブと共産党! このコンプライアンス破壊の腐敗3者連合を粉砕するぞ!



戸田が体協宮本体制への徹底追及闘争を開始! 「5/21公開質問状」を叩きつけ、体協&傘下団体の役員の住所氏名リストも開示請求! 体協は反省もなく宮本一孝府議の会長体制を継続!



4/9吉水議員に3回目の倫理条例違反認定下る! 「違反じゃない」と馬鹿げた詭弁弄する緑風クラブと共産党! 体協は反省もなく宮本府議会長体制継続を策動! このコンプライアンス破壊の腐敗3者連合を粉砕するぞ!
2010年から現職府議宮本と現職市議吉水を会長、副会長に据えた体育協会。2013年4月1日の議員政治倫理条例施行で吉水副会長は条例違反になったのに8月末まで直さず、しかも、「副会長を辞めた」と公表する一方で「理事」というこれまた条例違反をやっていた!しかも、そのことを2014年3月の50周年記念パンフにぬけぬけと記載していたコンプライアンス意識のなさ!
吉水議員と不正結託続ける体協の全役員と傘下団体に戸田が3/13糾問状! コンプラ破壊の体協には補助を止めろ!と3/18文教委で追及!
吉水議員への糾問状や告発書、
各機関への申入書などのPDF(11ページ)

報道機関各位
PDF(1ページ)

◆3/9(日)戸田に嫌がらせで右翼車20台来襲!門真右翼の阿だち氏采配で。戸田が単独反撃し大騒動!動画アップ!(11/17には右翼車18台と対決)

■3/9(日)戸田に嫌がらせで右翼車20台来襲!門真右翼の阿だち氏采配で。断固反撃す!


★3/9の右翼車20台来襲 リアルな実況youtube動画

3・9戸田が右翼と対決!4:門真の右翼のアダチ氏のことなど:6分1

3・9戸田が右翼と対決!騒動場面ダイジェスト:6分

3・9戸田が右翼と対決!3:古川橋駅前で騒然!9分37

3・9戸田が右翼と対決!1:右翼来襲と戸田の出撃!8分55秒

3・9戸田が右翼と対決!2:門真小前で追尾宣伝開始!6分
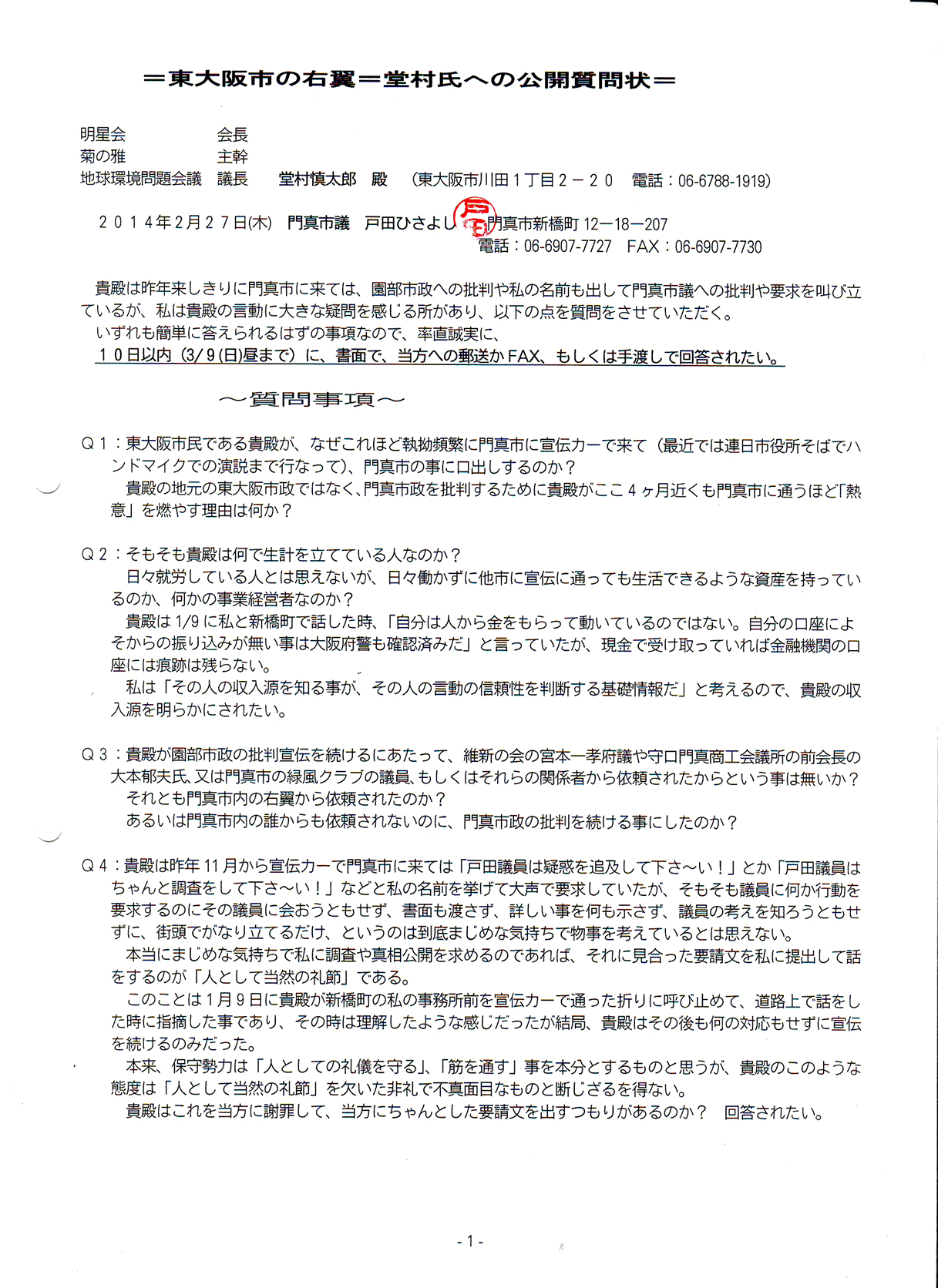
◆東大阪市の右翼=堂村氏はなぜ門真で騒ぎ続けるのか?戸田が公開質問状を出して対決! 双方の文書を公開!
▼ 1/9昼に戸田が事務所前で右翼街宣車と対応!相手は東大阪の堂村老人。動画をアップ! 戸田 14/1/10(金) 15:00

☆2/27本会議場で手渡した「東大阪市の右翼=堂村慎太郎氏への公開質問状」! 戸田 14/2/28(金) 16:47

▲2/27本会議には門真の右翼阿だち氏らも傍聴。堂村&あだちコンビは議員面談も予告 戸田 14/2/28(金) 17:26

●堂村氏がアジ演説で「全議員の自宅に面談に行く」と言うので与党女性議員が不安に 戸田 14/2/28(金) 17:39

◇堂村氏が素早く長文達筆筆書きの2/28回答文を寄こした!(3/1(土)昼前配達で受領) 戸田 14/3/1(土) 16:13

■010年逮捕の兵庫県の明皇会・堂村益巳氏と東大阪の明皇会・堂村慎太郎氏の関係は? 戸田 14/3/2(日) 5:49

▲堂村氏の明皇会は戸田集会攻撃に押し掛けたりザイトクおつるや荒巻と懇意だったり! 戸田 14/3/2(日) 6:30

●明皇会の収入は2010年3万円、011年45万円、012年はゼロ!生計手段不明の堂村氏 戸田 14/3/2(日) 7:16

■達筆だけど中味は超ヘンテコ!右翼堂村氏の回答全文と戸田の分析批判を公表(1)! 戸田 14/3/2(日) 13:17

◆中味は超ヘンテコ!右翼堂村氏の回答全文と戸田の分析批判(2)!(最後の第4項目) 戸田 14/3/2(日) 13:28

☆集約:門真市で大勢追及してるから東大阪の堂村氏は不要!信頼出来ない人物と認定! 戸田 14/3/2(日) 13:49




東大阪市の右翼=堂村氏への2/27公開質問状

堂村氏からの2/28回答書